您现在的位置:
首页
>
政府信息公开
>
区政府工作部门
>
自然资源局
>
规划信息
索引号:jsgtfj/2022-2349089
发布机构:区自然资源局
生成日期:2022-03-30 10:21:05
公开日期:2022-03-30
公开方式:政府网站
公开范围:全部公开
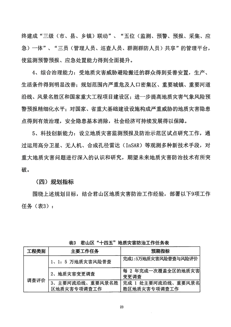
岳阳市君山区地质灾害防治规划(2021-2025年)
来源:君山区应急管理局
日期: 2022-03-30
浏览量:
1
|
|
|
|