您现在的位置:
首页
>
政府信息公开
>
区政府工作部门
>
自然资源局
>
公示公告
索引号:43060018112/2022-2015161
发布机构:君山区人民政府
生成日期:2022-11-24 15:21:35
公开日期:2022-11-24
公开方式:政府网站
公开范围:全部公开
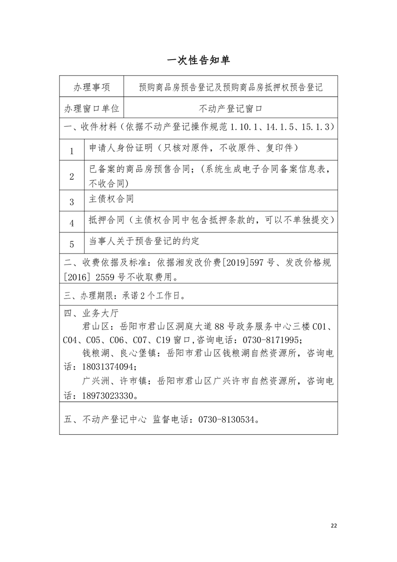
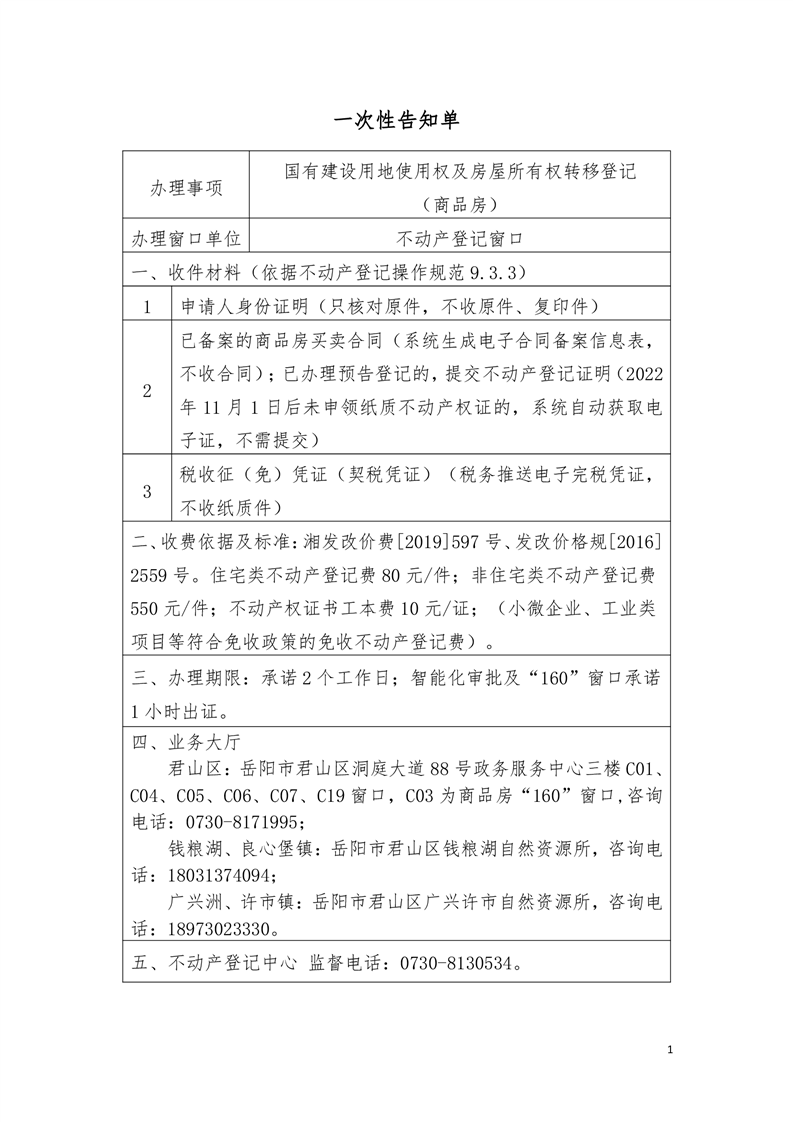
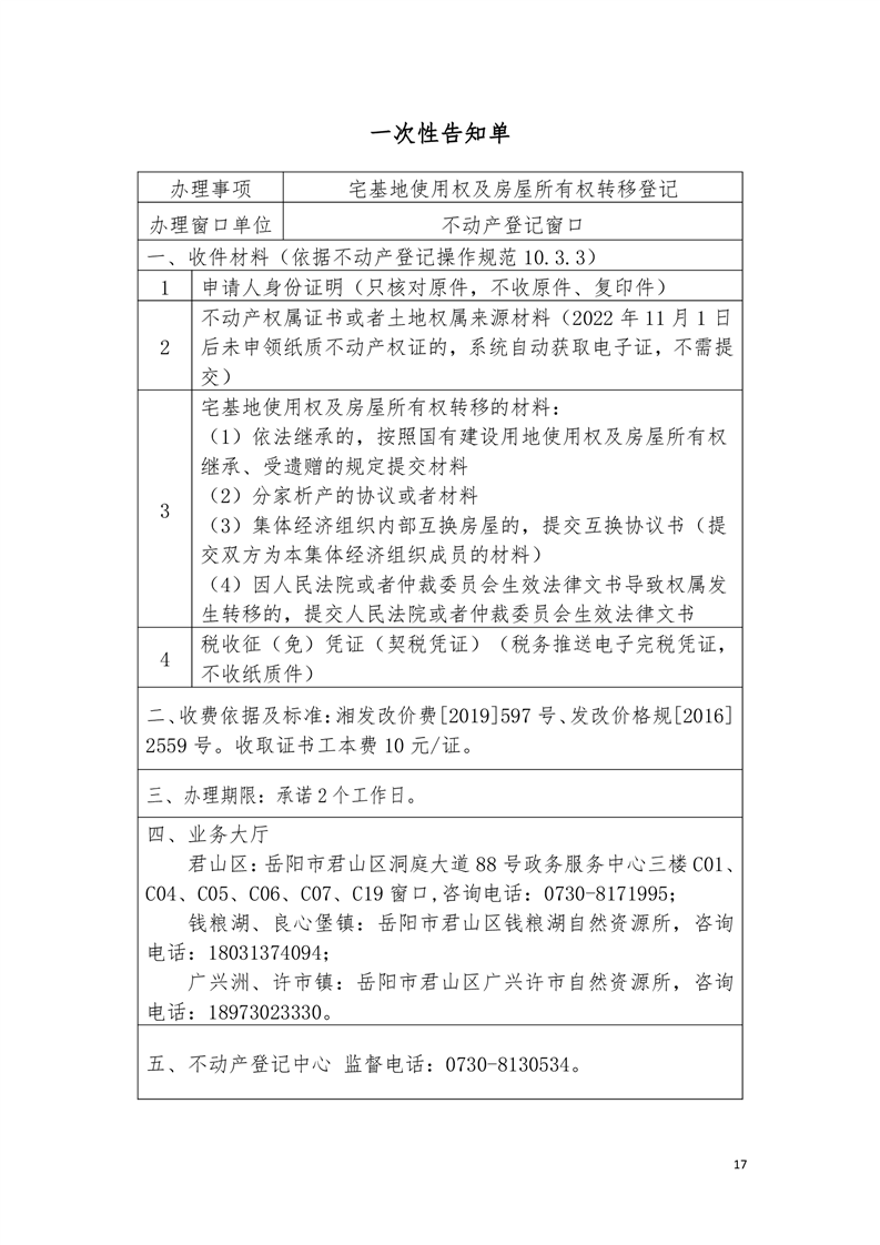
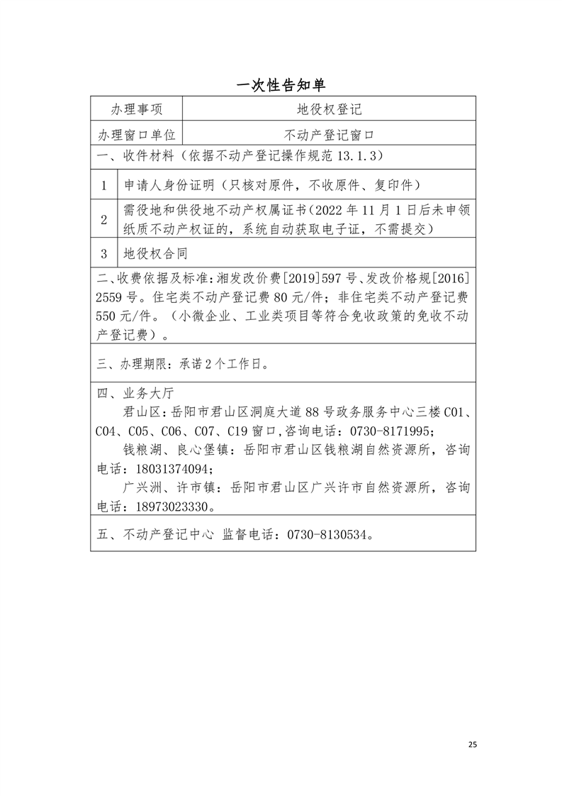
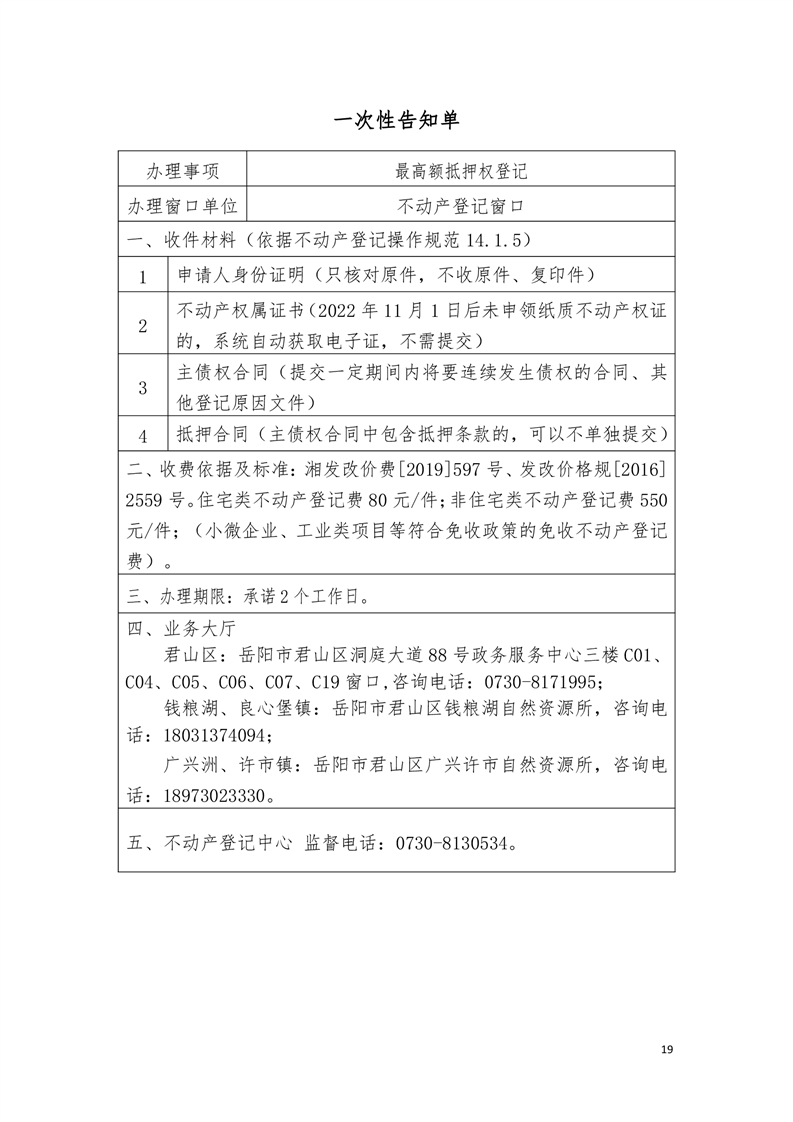
2022年君山区不动产登记一次性告知单
来源:君山区不动产登记中心
日期: 2022-11-24
浏览量:
1
|
|
|
|