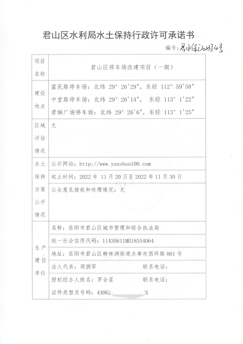
君山区水利局水土保持行政许可承诺书 君水保[2023]4号
详细信息
| 公开具体内容 |
![]()
|
||
基本信息
| 所属领域 | 水利 | ||
| 一级事项 | 水土保持 | 二级事项 | 水土流失防治及监督管理 |
| 公开时限 | 信息形成或者变更之日起20个工作日内 | 公开方式 | 主动 |
| 公开依据 | 《中华人民共和国水土保持法》 | ||
| 公开主体 | 君山区水利局 | ||
| 公开层级1 | 县级 | 公开渠道和载体 | 政府网站 |
- 详细信息
- 基本信息
