信件回复 满意度调查
查看满意度调查汇总 >>
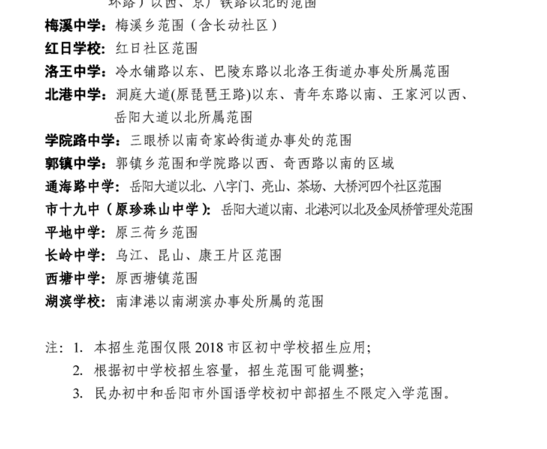
| 标题: | 19中招生范围 |
| 来信人: | 星空 |
| 来信时间: | 2018-06-01 12:59:25 |
| 内容: | 尊敬的教育局领导好! 从贵局网站上看到的公告称,19中招生范围岳阳大道以南、北港河已北及金凤桥管理处范围,请问“就近入学”是如何定义的,金凤桥管理处那么远,也算是就近入学吗? 谢谢! |
| 回复部门: | 市教体局 |
| 回复时间: | 2018-06-12 15:23:45 |
| 回复内容: | 家长您好! 市区初中招生入学按照“免试入学、划片招生、相对就近”的原则执行。招生范围由市教育体育局协调三区(岳阳楼区、岳阳经济技术开发区、南湖新区)教育局根据初中学校服务区内的适龄学生的人数划定。 2018年的初中招生政策和申报程序于6月初在市教育体育局官方网站、官方微信和市区主要媒体公布,凡按程序申报材料的,市初招办和各区教育局均会受理并认真调查核实房产、户口情况,确保每位义务教育适龄儿童有书可读。初中招生录取时,初中学校招生范围内同时持有市区户口和所属范围房产(房屋产权性质为住宅)的确保录取;其他情况的,在居住地所属初中学校容量许可的前提下安排就读,确因容量不足时,由市初招办统筹调剂安排就读。申报程序和需上交的材料如下: (1)申请登记 ★市区小学毕业生。在市区就读的小学毕业生由各小学组织填写《岳阳市市区小学毕业生登记表》,交验相关证件材料原件(证件有效期截止至2017年5月31日,下同),复印件粘贴在《岳阳市市区小学毕业生登记表》指定区域。 ★非市区小学毕业生。非市区小学毕业生就读市区初中,按“非市区小学毕业生申请就读岳阳市市区初中申请、招录程序”,由其父母(或法定监护人)向市初招办提出申请,填写《非市区小学毕业生就读岳阳市区初中学校申请表》。 (2)交验材料 ★市区有房产的:提供学生父母(学生本人)身份证、家庭户口簿、房产证(国土证)或房屋购买合同、宅基地证明、集资房证明、拆迁还建协议等原件及其他相关票据材料。 ★市区无房产的:提供父母的身份证、家庭户口簿、居住证(签发有效期一年以上,且于2017年5月31日前签发)。无居住证的,除提供家庭户口簿和房屋租赁合同、街道办事处(居委会)证明以及其他证明实际居所的材料外,还须提供相关工作证件,个体工商户提供营业执照、纳税票据等有效证件,进城务工人员提供劳务合同等。 ★非市区小学毕业生还需提供原就读学校出具的学校标识码、全国学籍号证明和学生手册。 因区域学校分布不均,市区内王家河以东现有2所初中学校,一是通海路中学(含原金凤桥中学),二是市十九中(原珍珠山中学),两校大致范围的划分是以岳阳大道为界,部分区域,根据生源实际情况进行了微调。市区初中招生文件里有关“就近入学”的解释是按照“相对就近”的原则进行分配,并不是绝对距离上的就近。 |
| 再次反馈: | 不管是相对就近还是绝对就近,“就近”是最主要的原则吧?“相对”二字针对参照物说的,拿19中来说,通海路管理处和金凤桥管理处相比, 前者肯定是“相对就近”,不知道你们采取的是何种定义法? |
| 反馈时间: | 2018-06-13 13:00:02 |
| 再次回复: | 你好,学校招生范围的确定是根据学校招生容量,结合当年市区小学毕业生数,以路为界,分块划片,同时适当结合街道、乡镇、社区、村等行政区划的整体性,确定招生区域。如经开区城区只有两所中学,一是通海路中学(含原金凤桥中学)一是市十九中,两所学校都处于王家河以东,分别位于岳阳大道南北两边,市教育体育局与经开区教文局多次调研发现,就生源数量而言,岳阳大道以北区域略多于以南区域,这与两校的招生容量基本相当。因此两所学校招生范围的划定,就以岳阳大道为界,以北属于通海路中学的招生范围,以南属于市十九中招生范围。招生范围确定后,就会有隔路相望,绝对距离上较近,但不属于招生学校范围的情况。 |
| 回复部门: | 市教体局 |
| 回信时间: | 2018-06-13 14:55:27 |