您现在的位置:
首页
>
专题专栏
>
政务专题
>
优化营商环境专栏
>
惠企政策
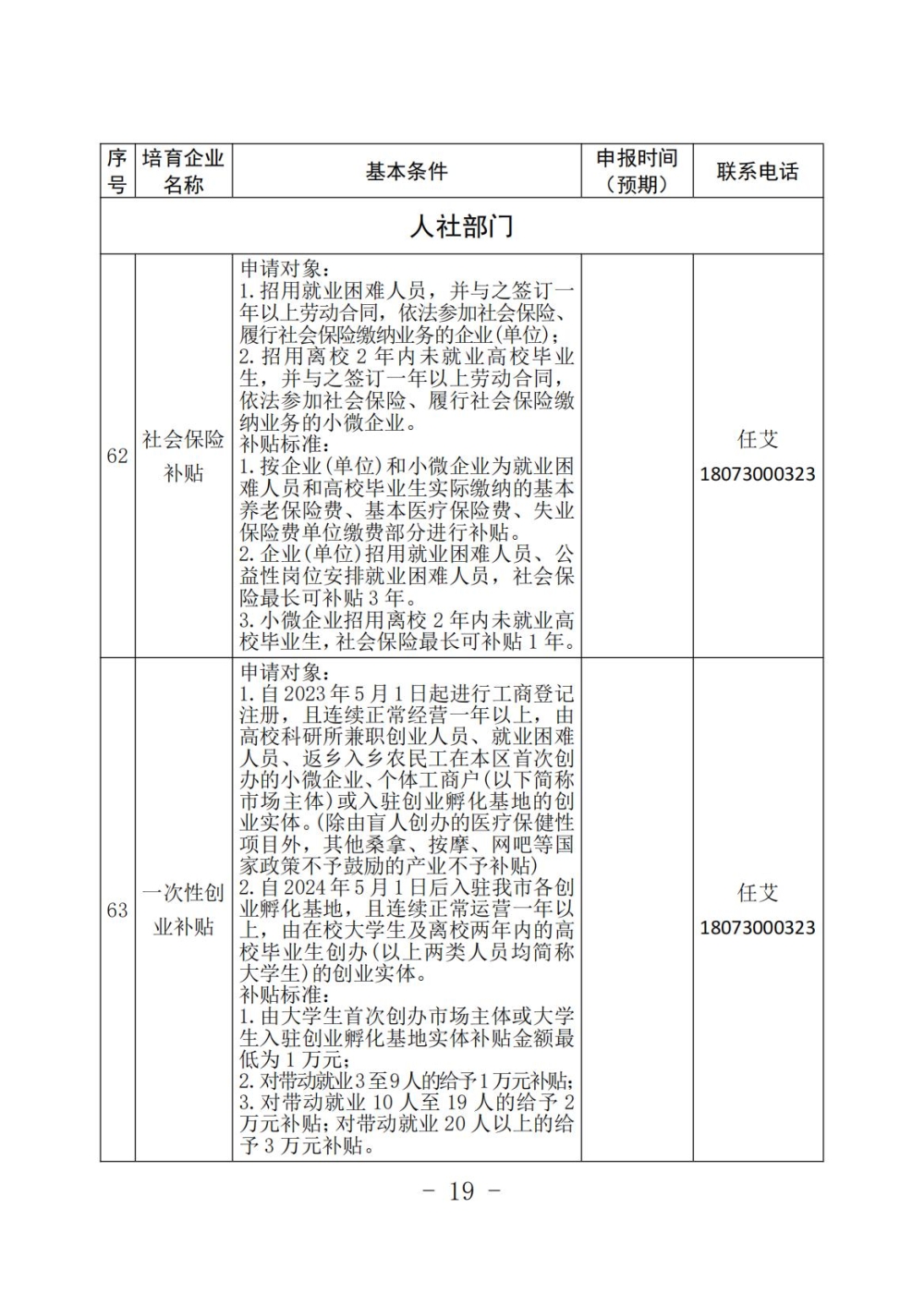
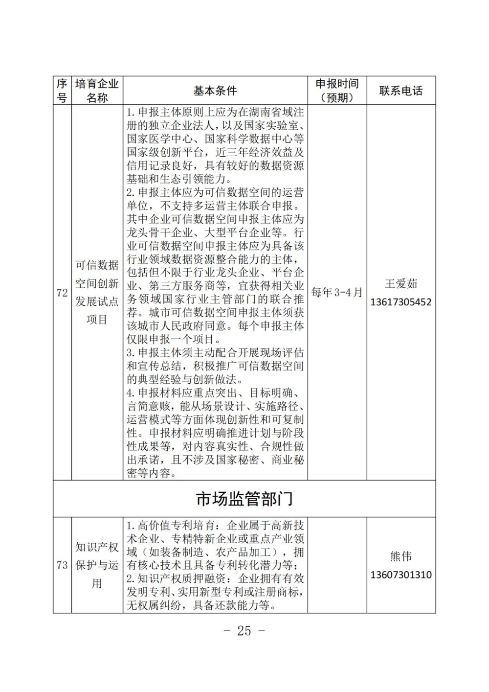
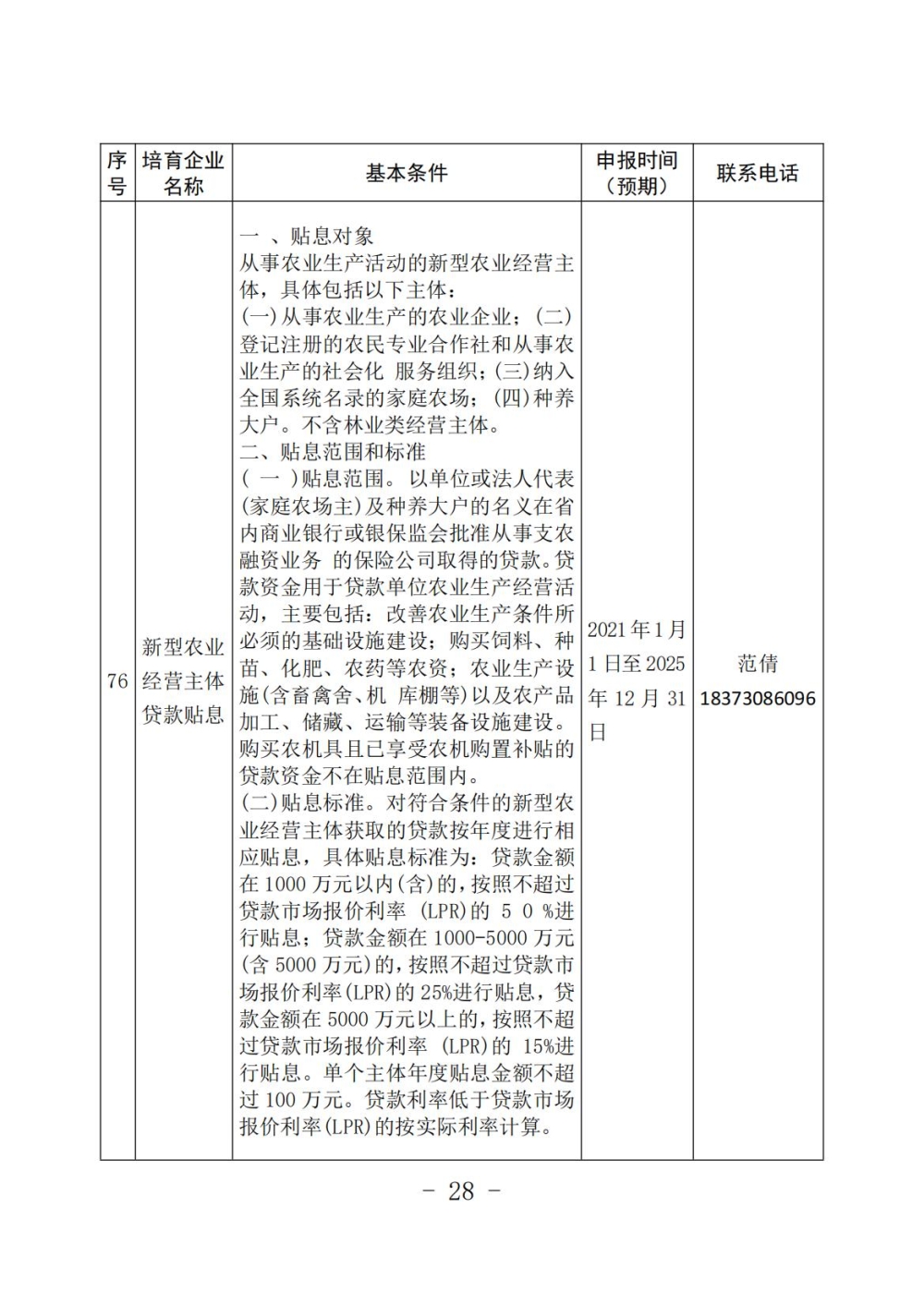
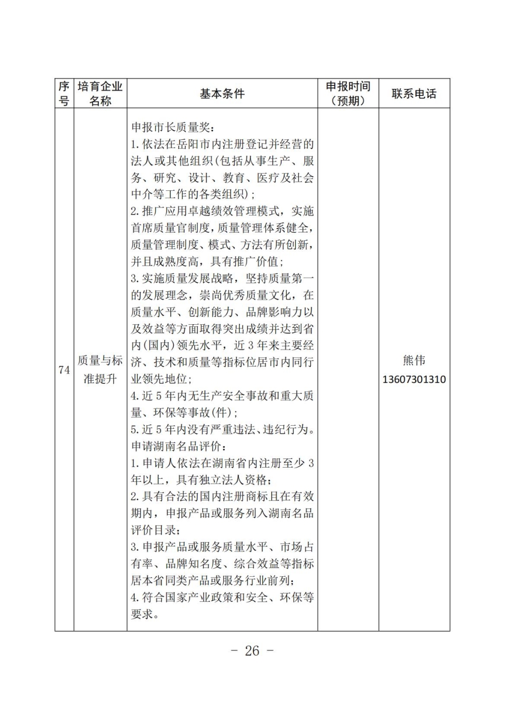
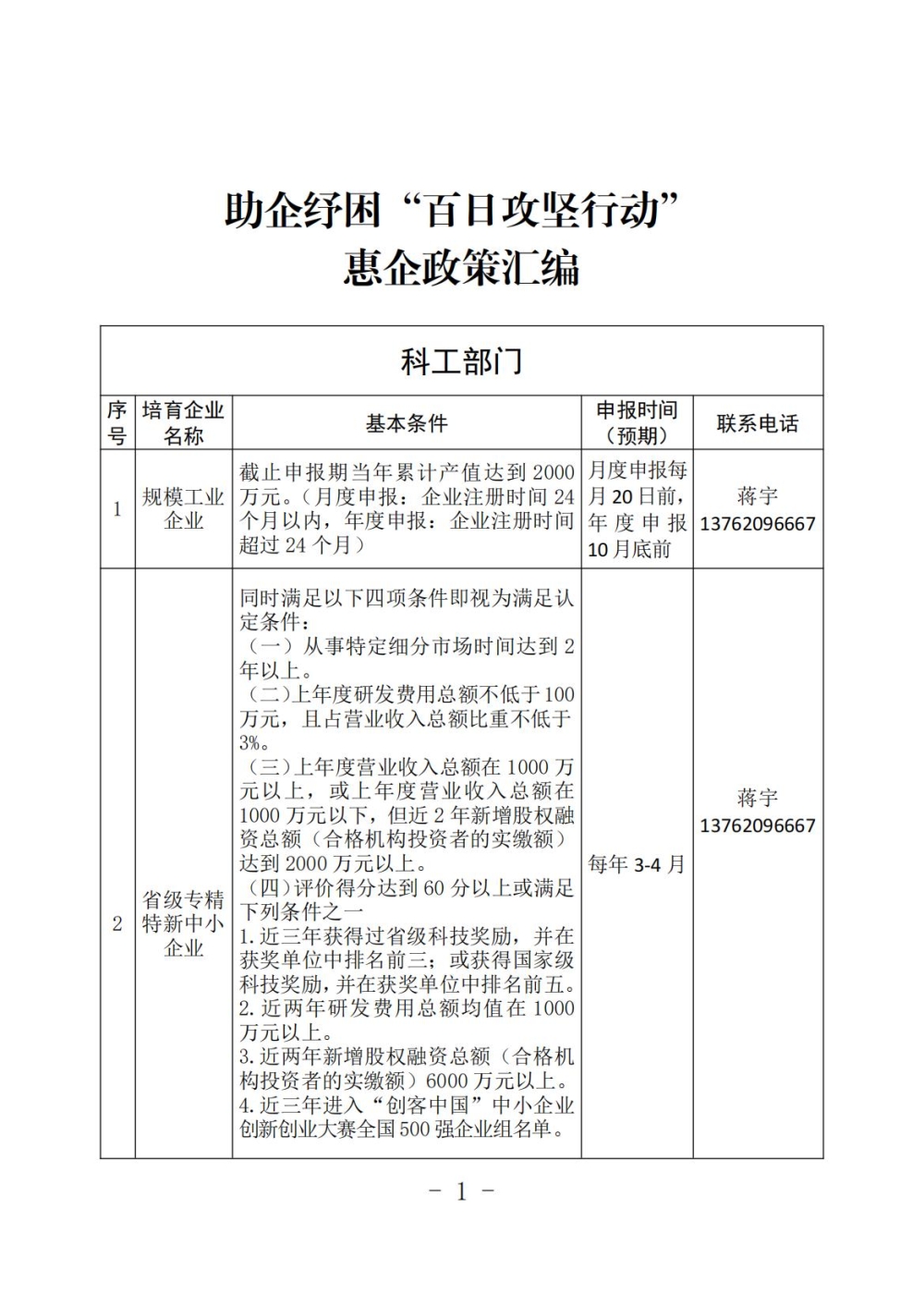
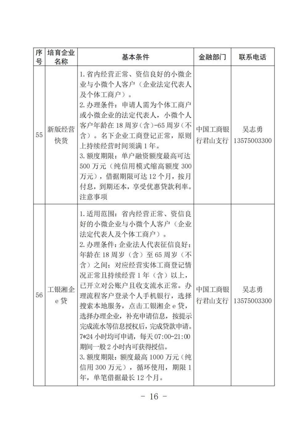
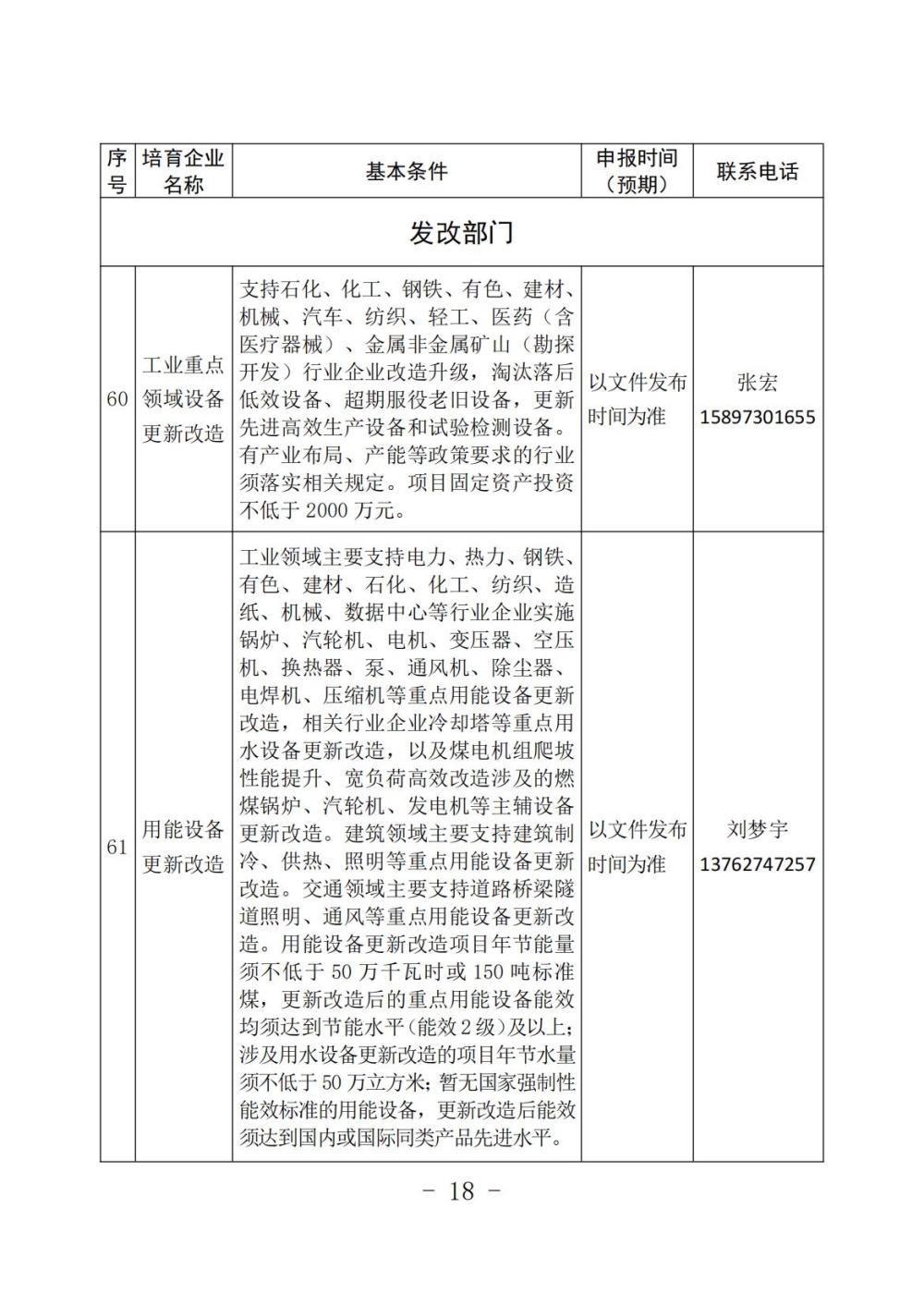
君山区助企纾困“百日攻坚行动”惠企政策摘录汇编
来源:新湖南客户端
日期: 2025-10-15
浏览量:
1
|
|
|
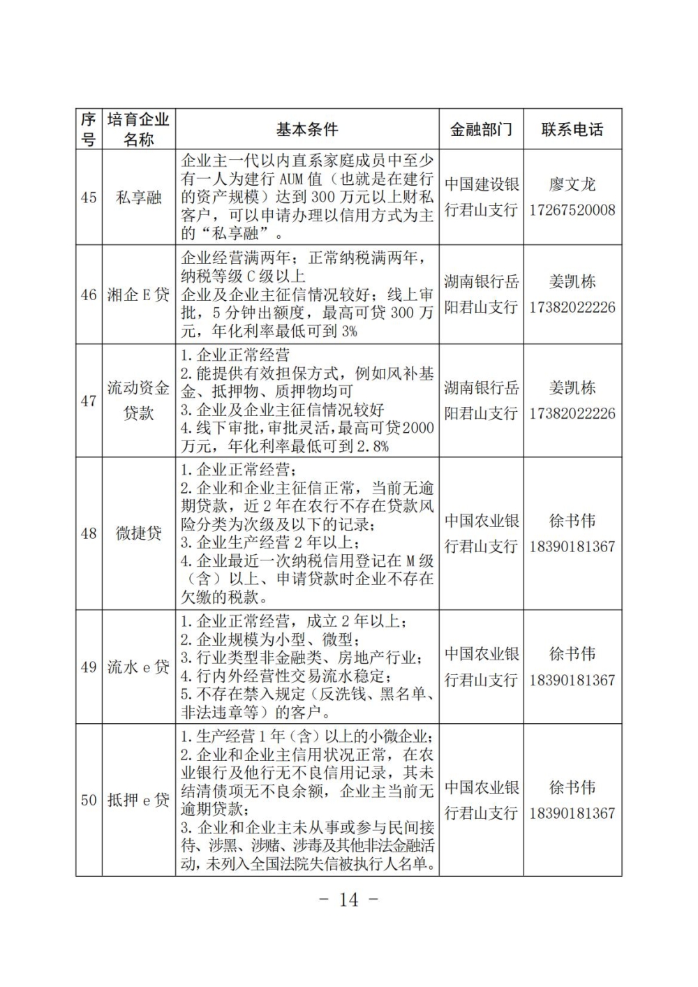
|