您现在的位置:
首页
>
专题专栏
>
政务专题
>
优化营商环境专栏
>
惠企政策
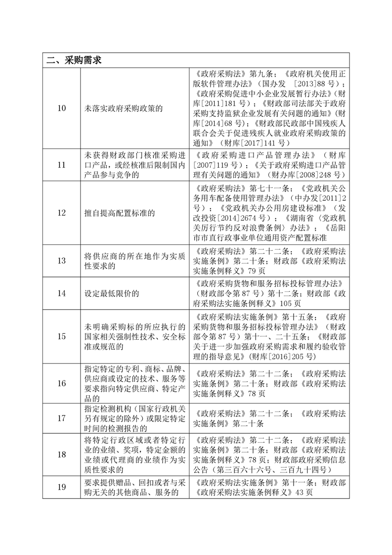
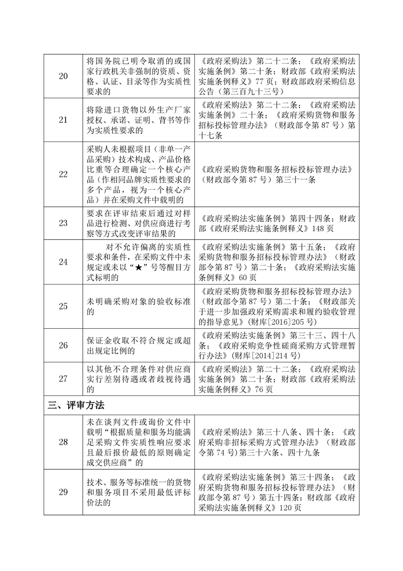
关于印发《君山区政府采购负面清单》的通知
来源:君山区财政局
日期: 2019-12-31
浏览量:
1
|
|
|
|