您现在的位置:
首页
>
政务公开
>
财政预决算
>
财政支出绩效评估
>
财政支出绩效评估
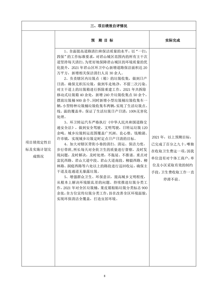
2021年度君山区城管局环卫经费、垃圾运转及处理经费项目绩效评价自评报告
来源:君山区财政局
日期: 2022-08-18
浏览量:
1
|
|
|
|