您现在的位置:
首页
>
政务公开
>
财政预决算
>
财政支出绩效评估
>
财政支出绩效评估
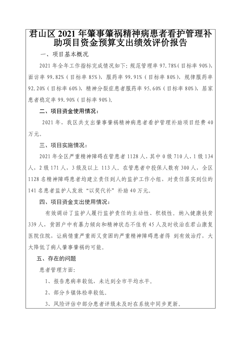
2021年度君山区卫健局肇事肇祸精神病患者看护管理补助项目绩效评价自评报告
来源:君山区财政局
日期: 2022-08-21
浏览量:
1
|
|
|
|