您现在的位置:
首页
>
政府信息公开
>
区政府工作部门
>
市场监督管理局
>
监督检查
>
食品药品
索引号:jsqsyj/2018-1297237
发布机构:食品药品监督管理局
生成日期:2018-02-06 16:18:16
公开日期:2018-02-06
公开方式:政府网站
公开范围:全部公开
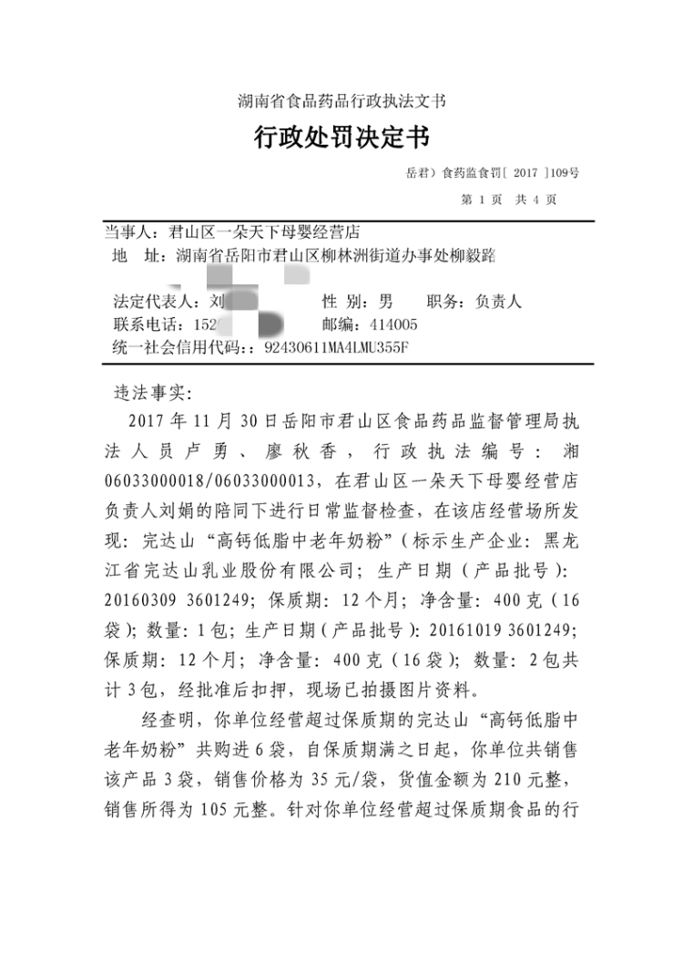
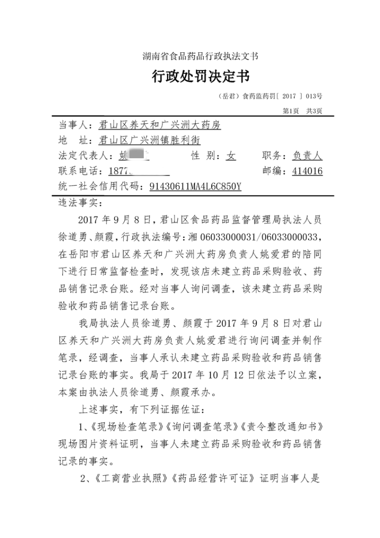
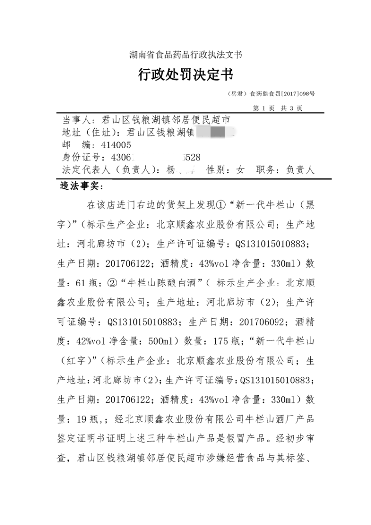
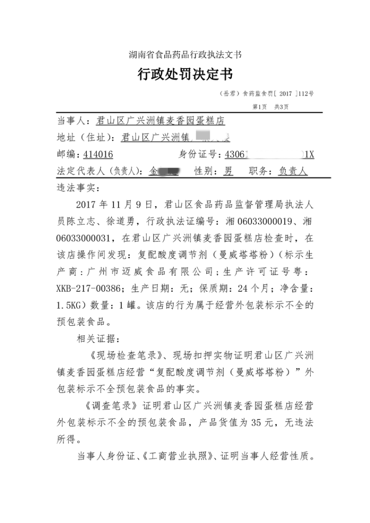
2018年1月君山区食品药品行政处罚信息公开表及行政处罚决定书
来源:君山区食药监局
日期: 2018-02-06
浏览量:
1
|
|
|
|