您现在的位置:
首页
>
政府信息公开
>
区政府工作部门
>
水利局
>
财政信息
索引号:43060018112/2022-1983008
发布机构:君山区人民政府
生成日期:2022-08-26 14:03:47
公开日期:2022-08-26
公开方式:政府网站
公开范围:全部公开
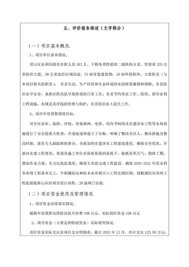
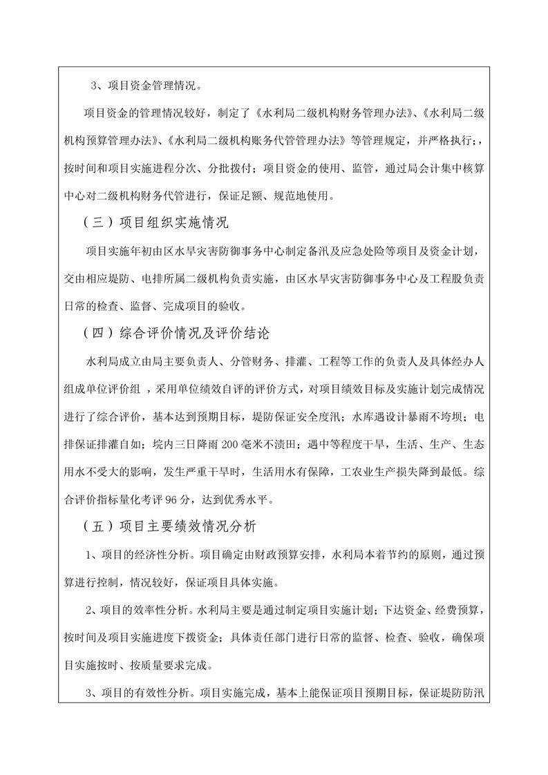
2021年度君山区水利局水利建设资金项目绩效评价自评报告
来源:君山区财政局
日期: 2022-08-26
浏览量:
1
|
|
|
|