您现在的位置:
首页
>
政府信息公开
>
区政府工作部门
>
君山产业开发区
>
环境保护
索引号:jsgwh/2026-2352602
发布机构:产业开发区管委会
生成日期:2026-01-09 16:54:23
公开日期:2026-01-09
公开方式:政府网站
公开范围:全部公开
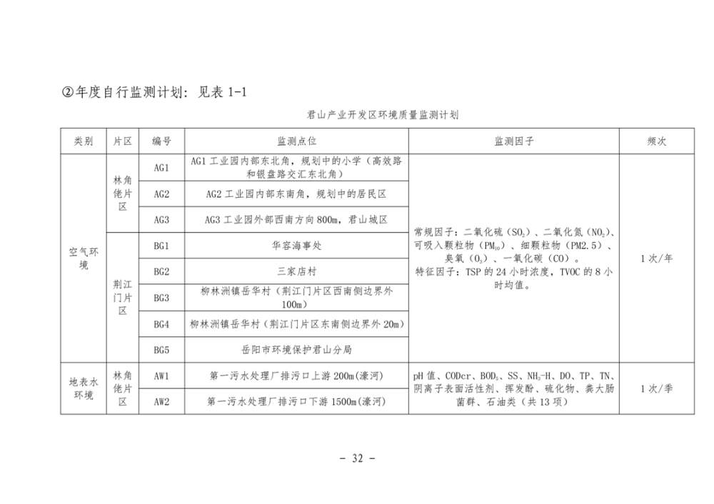
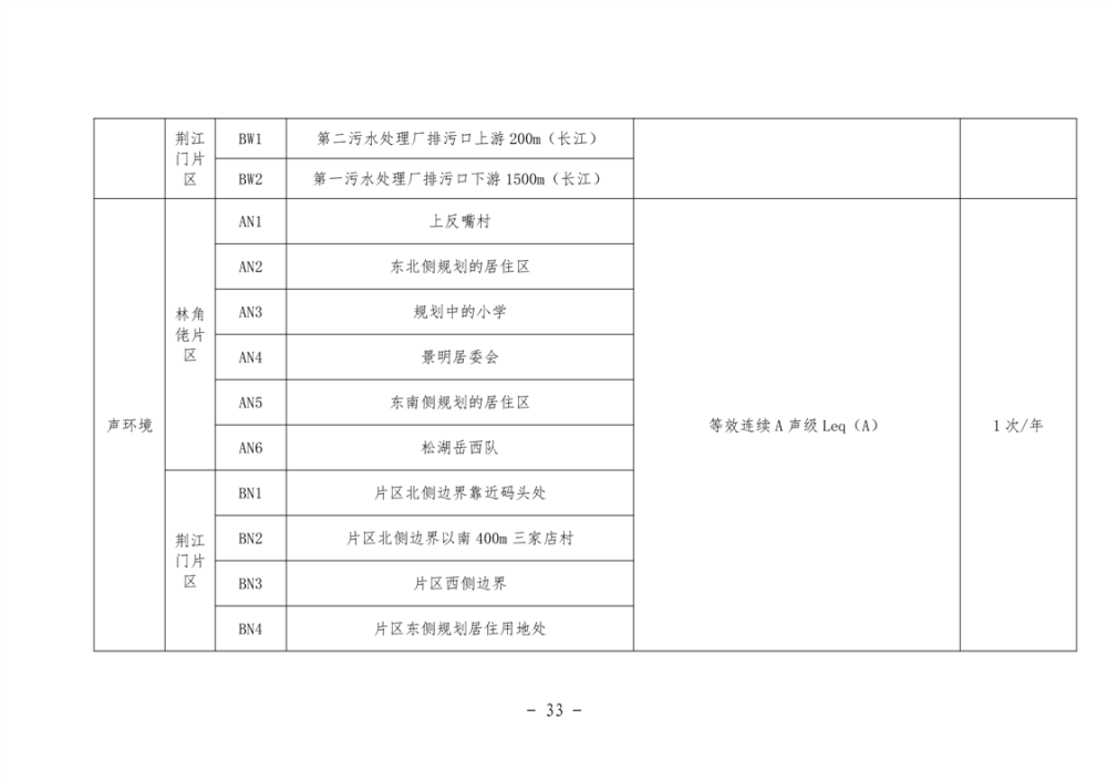
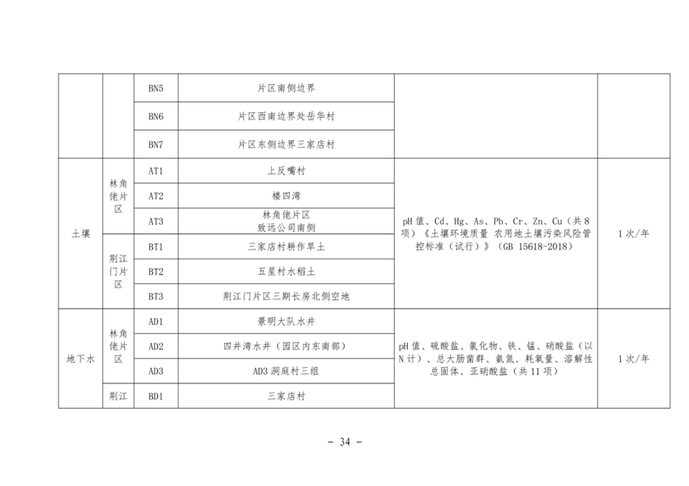
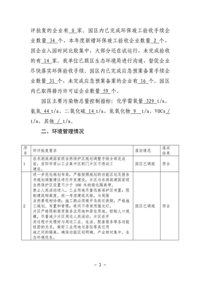
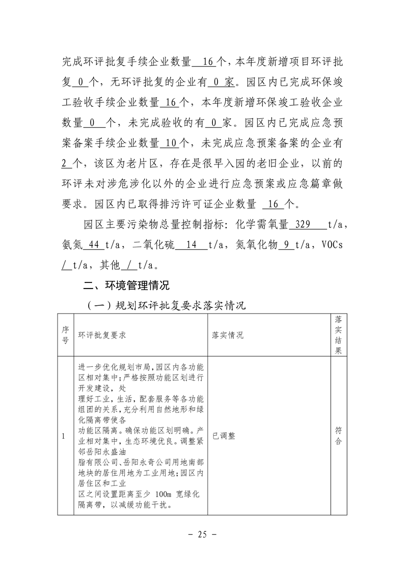
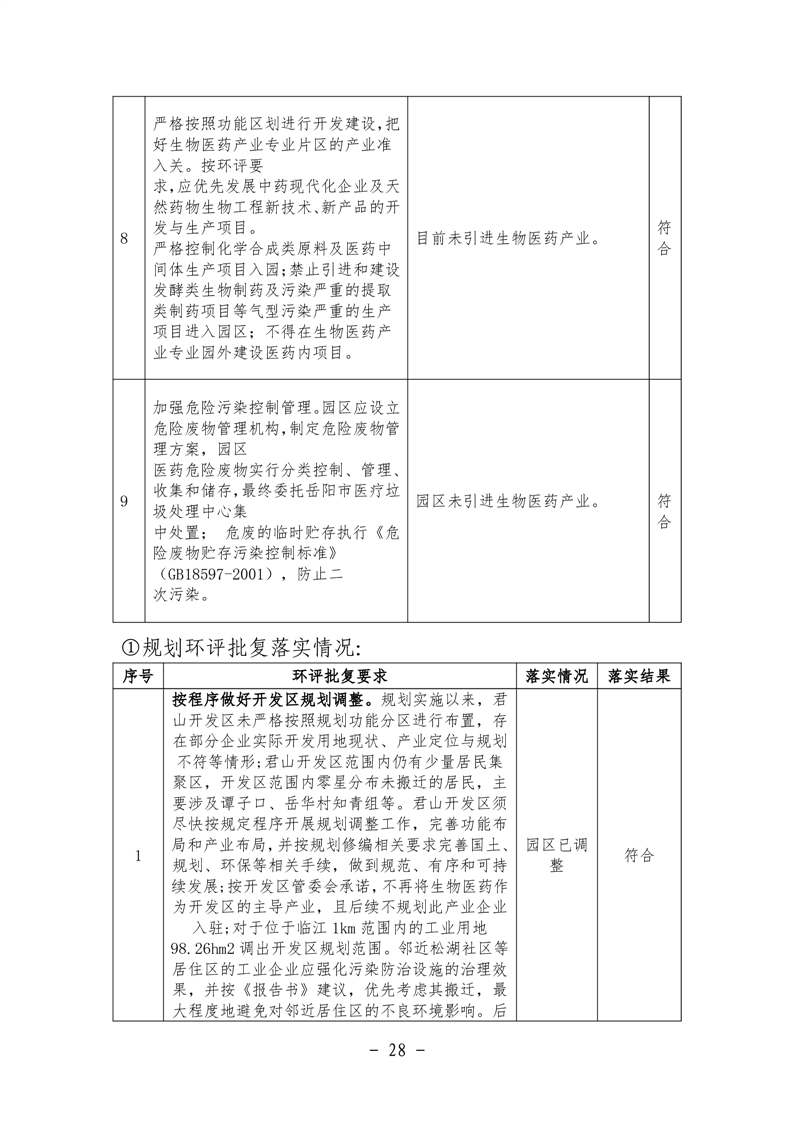
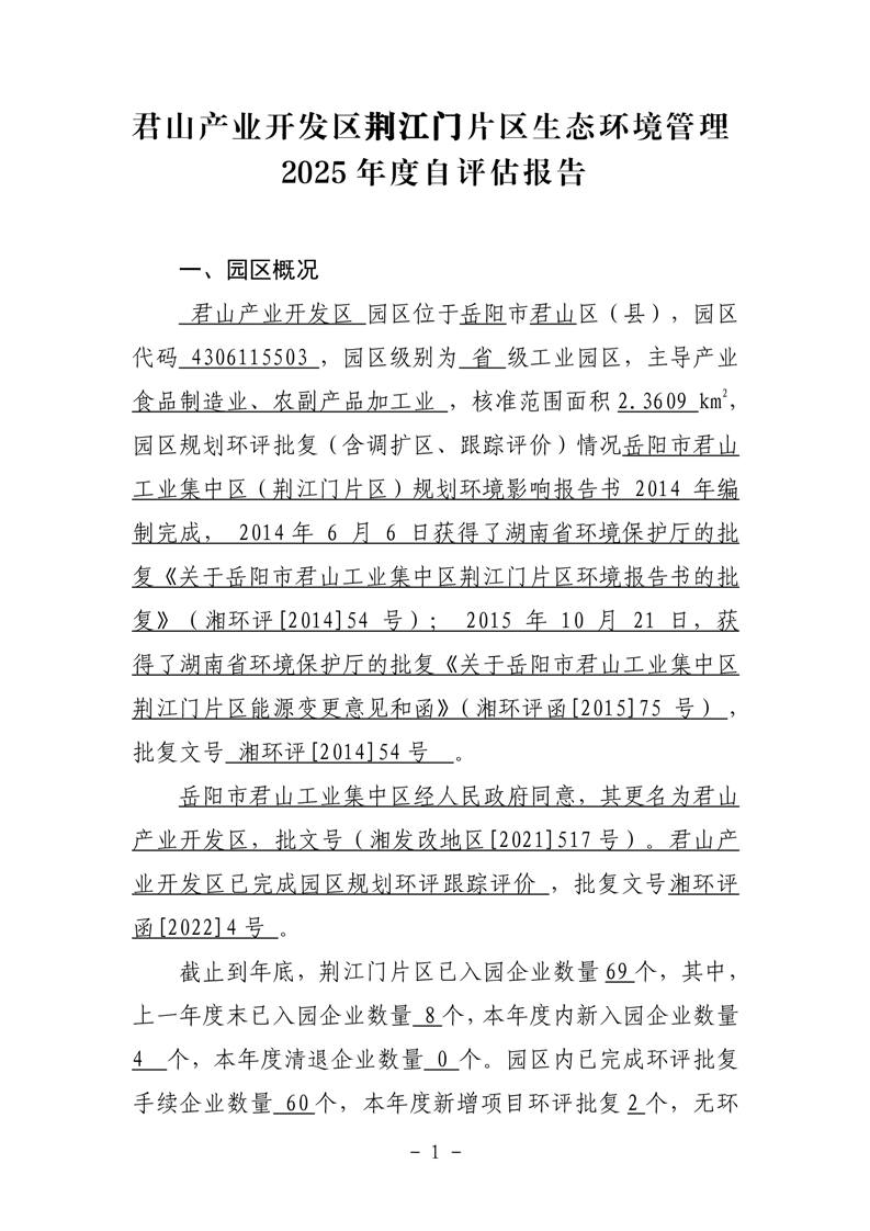
君山产业开发区2025年度生态环境管理自评估报告
来源:君山产业开发区管委会
日期: 2026-01-09
浏览量:
1
|
|
|
|