您现在的位置:
首页
>
政府信息公开
>
区政府工作部门
>
财政局
>
财政信息
索引号:jsczj/2026-2374447
发布机构:区财政局
生成日期:2026-04-27 15:04:57
公开日期:2026-04-27
公开方式:政府网站
公开范围:全部公开
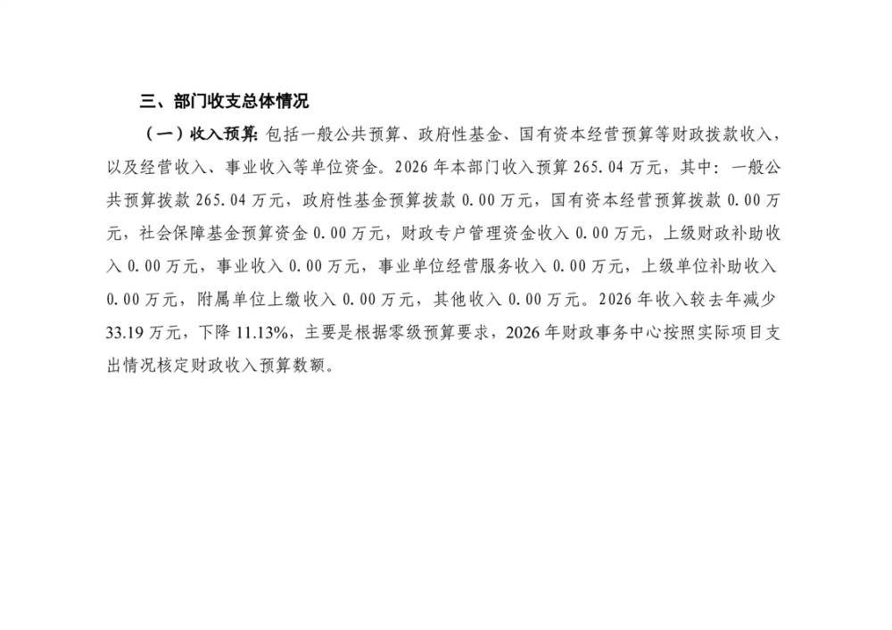
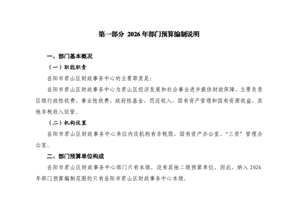
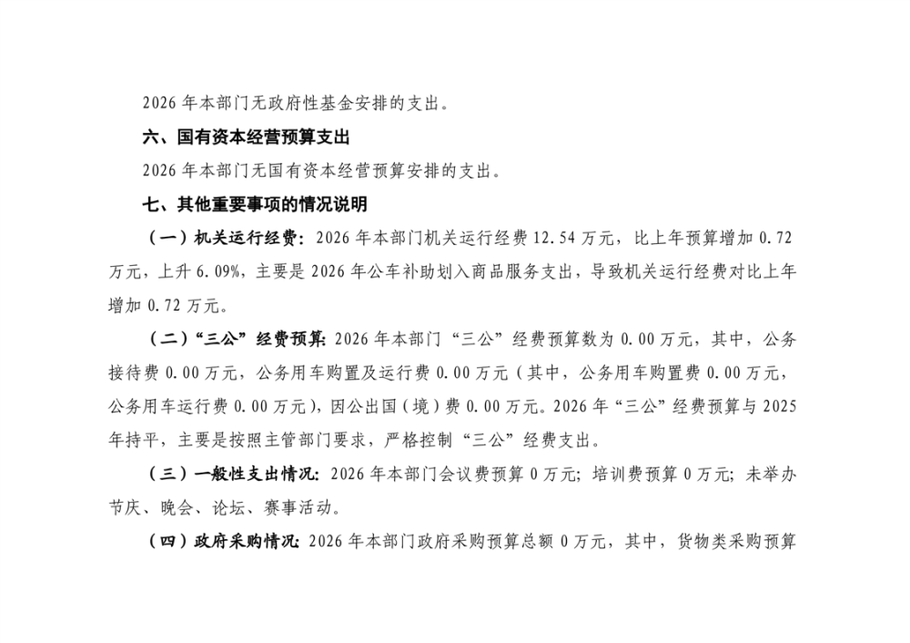
2025年度岳阳市君山区财政事务中心部门预算公开
来源:君山区财政局
日期: 2026-04-27
浏览量:
1
|
|
|
|