您现在的位置:
首页
>
政府信息公开
>
区政府工作部门
>
卫生健康局
>
财政信息
索引号:43060018112/2023-2073099
发布机构:君山区人民政府
生成日期:2023-01-17 16:23:51
公开日期:2023-01-17
公开方式:政府网站
公开范围:全部公开
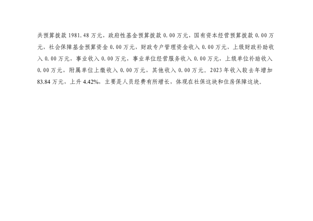
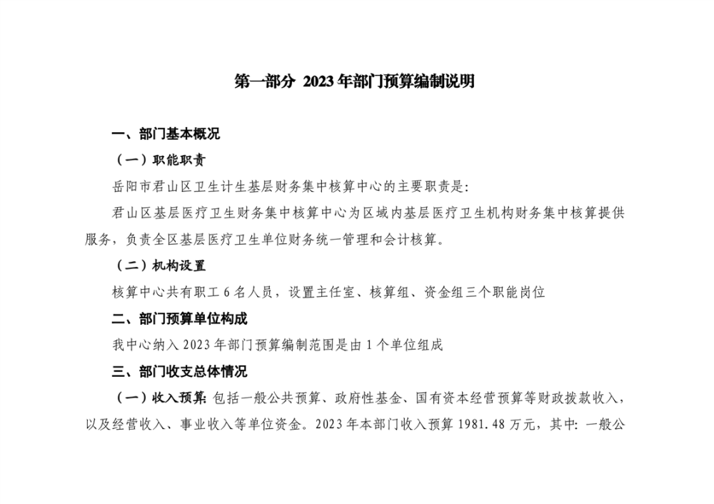
2023年君山区基层医疗卫生财务集中核算中心部门预算公开说明
来源:君山区财政局
日期: 2023-01-17
浏览量:
1
|
|
|
|