您现在的位置:
首页
>
政府信息公开
>
区政府工作部门
>
交通运输局
>
公示公告
索引号:43060018112/2020-1871686
发布机构:君山区人民政府
生成日期:2020-09-14 09:52:17
公开日期:2020-09-14
公开方式:政府网站
公开范围:全部公开
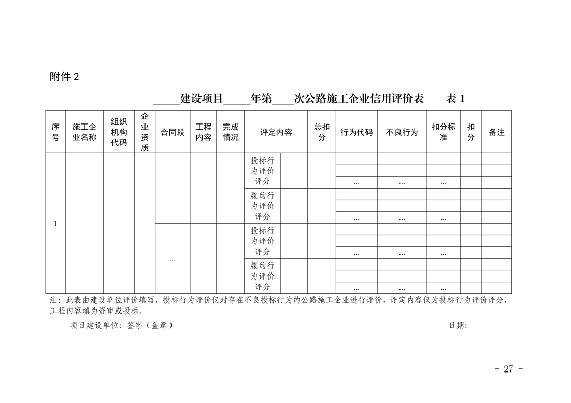
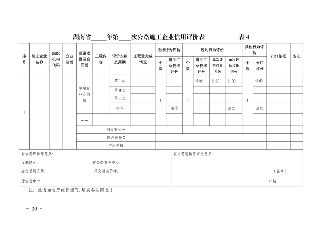
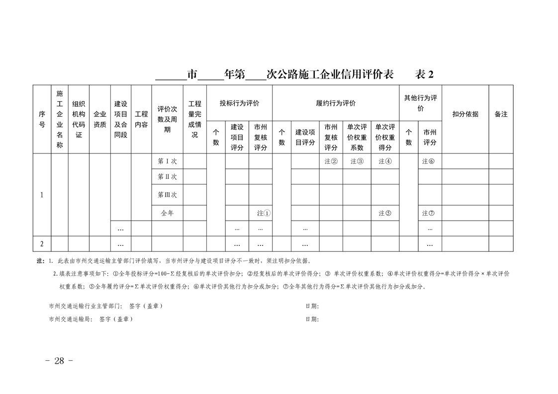
湖南省交通运输厅关于印发《湖南省公路施工企业信用评价实施细则》的通知
来源:湖南省交通运输厅
日期: 2020-09-14
浏览量:
1
|
|
|
|