当前位置:
首页
>
政务公开
>
信息公开目录
>
法定主动公开内容
>
重大决策预公开
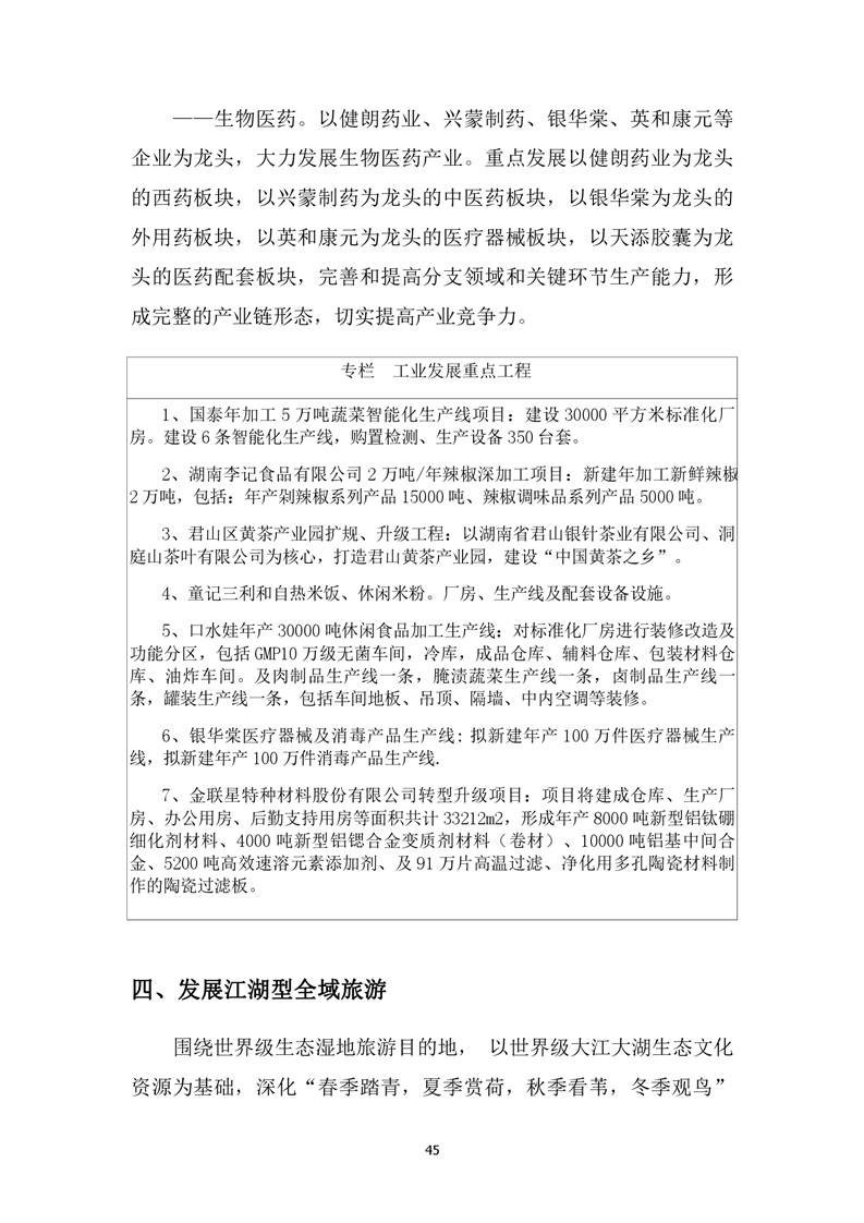
君山区“十四五”规划纲要(征求意见稿)(第5稿)
编稿时间: 2021-01-14 11:42
来源: 君山区发改局
浏览量:
1
次
字体:
大
中
小