您现在的位置:
首页
>
政务公开
>
通知公告
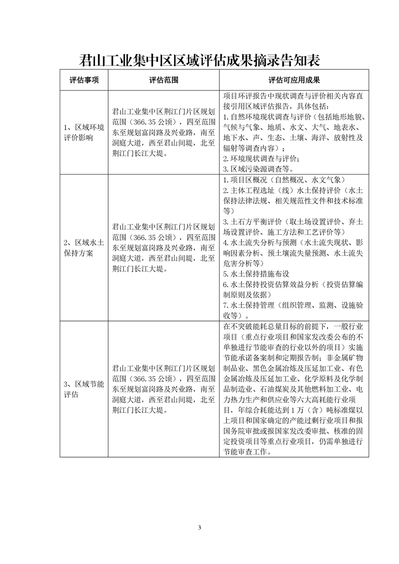
君山工业集中区区域评估成果应用公告
来源:君山工业园管委会
日期: 2021-10-29
浏览量:
1
|
|
|
|